光盐财经

光盐财经

联储无限好,只是近黄昏

「央行独立性」的神话时代已经结束,金融的未来更加动荡

Light & Salt Finance's avatar
Light & Salt Finance
Jan 22, 2026
∙ Paid

读者旁友们:

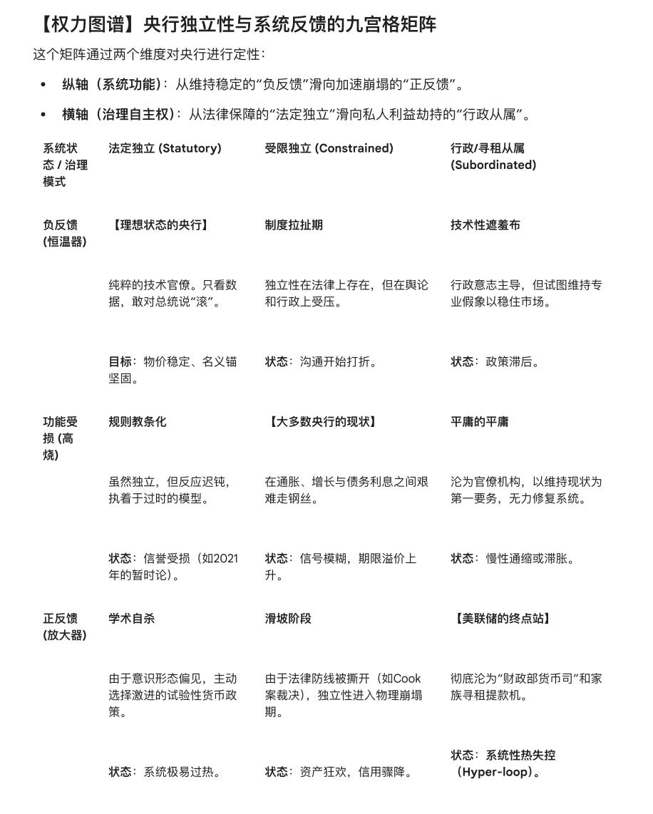
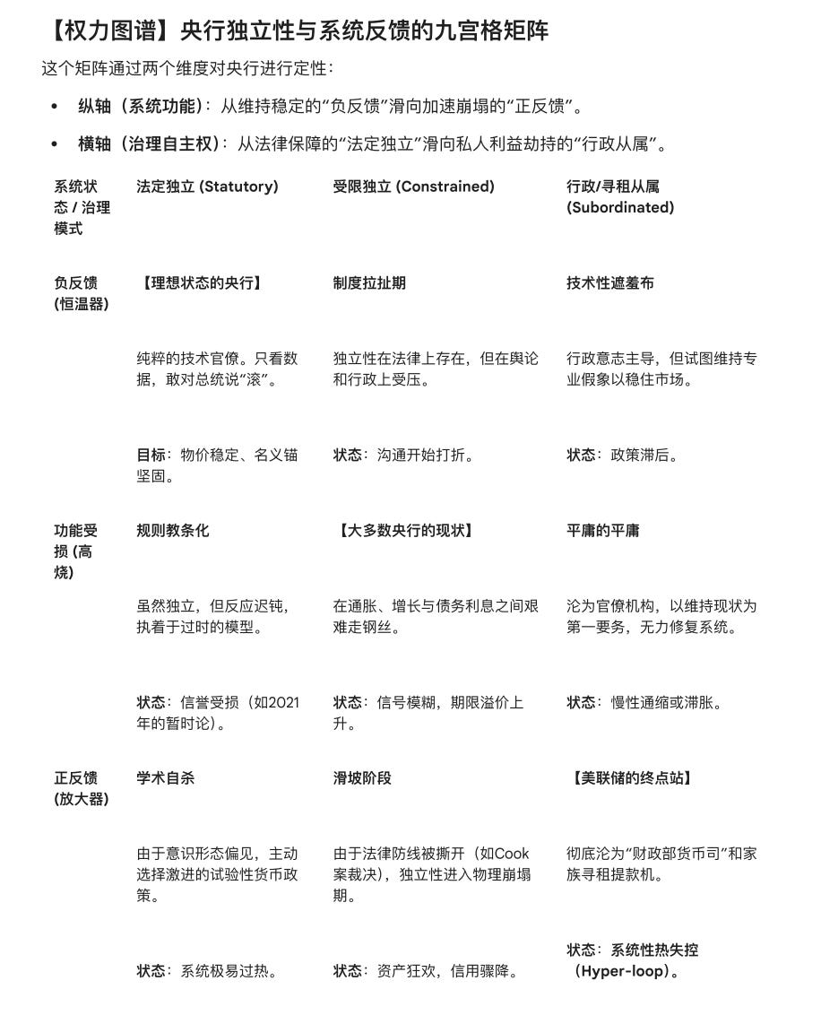
经过此前几轮推送的深度拆解,我们从“斯大林格勒”式的正面围攻,讲到了美联储法律护栏的裂缝;从鲍威尔的“名誉救赎”,讲到了控制论下正反馈自毁螺旋。

今天收官,洒家道破一个基本的定性判断:

美联储独立性的黄金时代已成往事,系统进入一个“高烧,但尚未休克”的阶段,预后不妙。

优质信息|准确认知|理性决策|有效行动|良好结果

  • 邮件组订阅年费人民币价格为999元(微信或支付宝);

  • 通过官网用PayPal订阅价格为126美元;

  • 介绍新人在官网订购邮件组,注册时务必要写对推荐人/您的电邮地址。订阅成功后您的订阅期限顺延三十天。

学习财经常识|提高财商险商|构筑风控防线|守卫财务安康

User's avatar

Continue reading this post for free, courtesy of Light & Salt Finance.

Or purchase a paid subscription.
© 2026 解释系主任 · Privacy ∙ Terms ∙ Collection notice
Start your SubstackGet the app
Substack is the home for great culture